各系部、各部门:
为深入学习贯彻习近平新时代中国特色社会主义思想,深入贯彻落实党的十九大及十九届历次全会精神,深入学习贯彻习近平总书记关于东北、辽宁振兴发展的重要讲话和指示精神,贯彻落实辽宁省第十三次党代会精神。我校决定组织参加2022年“挑战杯”辽宁省大学生创业计划竞赛,该赛国赛在我校被认定为五星级比赛(★★★★★),在校内认定为国家级,省赛在我校被认定为二星级比赛(★★),在校内被认定为省级,现将有关事项通知如下:
一、大赛组织
主办单位:新利国际
承办单位:大学生创新创业教育中心
二、参赛对象与要求
我校2022年6月1日以前正式注册的全体在籍在校学生。由学生自主组成优势互补的团队参加,每个参赛项目报名学生人数不超过15人,指导教师不超过5人。
三、参赛作品类型及要求
1.参赛作品类别:
聚焦创新、协调、绿色、开放、共享五大发展理念设置五个组别。
(1)科技创新和未来产业:围绕创新驱动发展战略,推动数字经济健康发展,在智能制造、信息技术、大数据、人工智能、生命科学、新材料等领域,结合实践观察设计项目;
(2)乡村振兴和农业农村现代化:围绕实施乡村振兴战略,在农林牧渔、电子商务、乡村旅游、城乡融合等领域,结合实践观察设计项目;
(3)城市治理和社会服务:围绕国家治理体系和治理能力现代化建设,在政务服务、消费生活、公共卫生与医疗服务、金融与财经法务、教育培训、交通物流、人力资源等领域,结合实践观察设计项目;
(4)生态环保和可持续发展:围绕可持续发展战略和碳达峰碳中和目标,在环境治理、可持续资源开发、生态环保、清洁能源应用等领域,结合实践观察设计项目;
(5)文化创意和区域合作:突出共融、共享,紧密围绕“一带一路”和京津冀地区、长三角地区、成渝地区及粤港澳大湾区等经济合作建设,在工业设计、动漫广告、体育竞技和国际文化传播、对外交流培训、对外经贸等领域,结合实践观察设计项目。
2.参赛作品要求
(1)本竞赛需要各师生团队以创业计划书的作品形式参赛;
(2)参赛作品可以是近年来我校学生完成的创新创业成果,例如参加大学生创新训练计划项目所取得的成果;
(3)严禁将国家课题、教师科研成果包装成学生项目,本赛赛事将严格审查,一经发现,视为严重违规行为,取消我校参评集体奖项的资格;
(4)毕业设计和课程设计(论文)、学年论文和学位论文、国际竞赛中获奖的作品、获国家级奖励成果(含团中央、中国科协、教育部、全国学联参与举办的其他全国性竞赛的获奖作品)等不在报名范围之列。
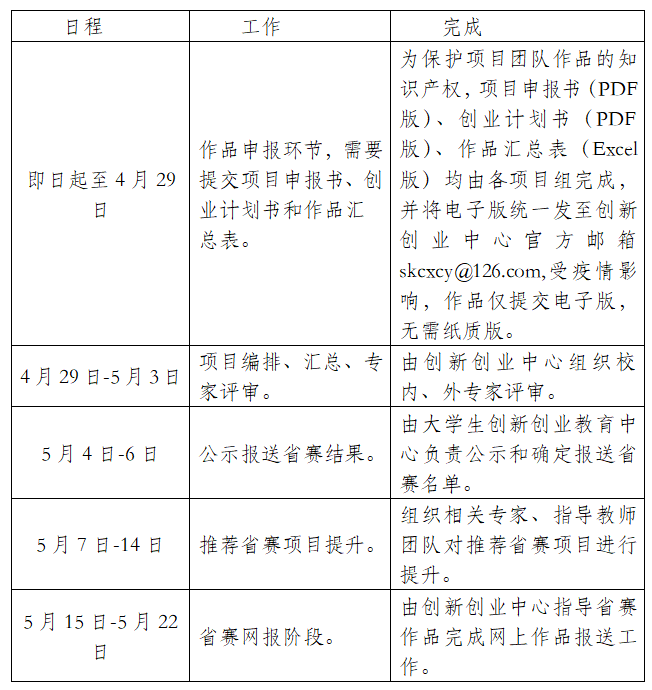
四、竞赛作品提交及日程要求
注:以上时间或调整,具体请关注大赛qq群。
五、奖项设置
大赛设校内一、二、三等奖及优秀奖。以及省赛、国赛金、银、铜奖。
六、大赛组织要求
1.我校已连续6年在该项大赛中取得佳绩,综合成绩在民办高校中始终排名第1-2位,因此为更好的参加本届大赛,保证荣誉、稳固成绩、持续发力、再创新高,请各系部、各部门要高度重视,广泛宣传发动教师和学生积极申报。参与过往届“挑战杯”、“创青春”赛事的老师务必参赛,鼓励未参与过该类赛事的老师积极申报作品;
2.各项目组认真阅读文件精神,组织好项目选题和内容,在选题上要有创新、有档次,提高作品水平,在内容上要充分体现出厚重感和排版美观度;
3.各系部、各组织部门要重点挖掘毕业3年之内校友的项目,整合各类技术资源和社会资源,形成高质量的参赛作品。
七、大赛保障措施
1.在本届大赛的参与过程中,由大学生创新创业教育中心负责全程的组织与指导,将聘请行业领域专家进行专题授课;
2.学校为晋级省赛作品配套专项经费,如需请款,可按照大学生创新创业教育中心通知(关于公布2022年教师指导学生参与创新创业大赛经费使用审批流程的通知//m.bianjile.com/cy/view/id/2821.html)申请。
八、联系方式
校内联系教师:田川、王森
联系电话:15909811818、13390113386
校内联系学生:周奕彤、贺思源、李蕴竹
联系电话:13464585066、18742310826、18743681711
竞赛官方QQ群:749095691
链接:https://pan.baidu.com/s/1iOUyICJkxLE6GSmDwIAsgA
提取码:9656
大学生创新创业教育中心
2022年4月7日


